
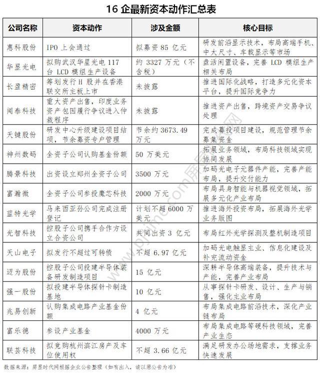
近日,惠科股份、华显光电(华星光电)、神州数码、闻泰科技、长盈精密、天键股份、天山电子、迈为股份、兆易创新、富瀚微、光智科技、蓝特光学等16企披露最新资本运作动向,覆盖IPO募资、生产设备交易、境外上市、产能布局、产业基金认购等多个维度,动作密集、方向清晰,彰显出科技企业抢抓发展机遇、夯实核心竞争力的积极态势。

这16家企业的资本布局呈现多元协同特征:龙头企业聚焦前沿技术研发加大投入,以规模化布局抢占产业高地;中型企业精准优化业务结构,通过多元化运作拓展发展空间。在集成电路、半导体显示、光电子等核心赛道,这场密集的资本动作掀起布局热潮,既折射出行业在周期波动中持续复苏的活力与韧性,也凸显了我国科技产业向高端化、国际化迈进的坚定步伐。
华星光电117台LCD模组生产设备拟出售给华显光电,交易作价约 3327 万元人民币
近日,港股上市公司华显光电技术控股有限公司(股份代号:334,下称 “华显光电”)发布公告,宣布其间接全资附属公司华显光电技术 (惠州) 有限公司(下称 “华显光电惠州”)于当日香港交易时段后,与武汉华星光电技术有限公司(下称 “武汉华星光电”)订立设备转让协议,拟收购后者 117 台 LCD 模组生产相关设备,交易作价为人民币 33,268,194.62 元(不含税,折合港元 37,586,933.25 元,汇率按 1 港元兑 0.8851 元人民币换算)。

根据设备转让协议,交易标的为 117 台用于生产 LCD 模组的装置及机器,具体包含偏光片预清洗机、自动偏光片贴附机、盲孔膜层压机、绑定线等多款设备。该批设备此前由武汉华星光电用于 LCD 模组生产,在其终止相关生产线后处于闲置状态。
惠科股份IPO上会通过:拟募资85亿
近日,深交所上市审核委员会审议通过惠科股份有限公司的首发申请。这家在半导体显示领域深耕多年的企业,拟募资85亿元投向OLED、Oxide及Mini-LED等前沿技术研发。

85亿元募资投向路线图:长沙OLED项目(31亿元)直指智能手机高端市场,Oxide产业化项目(18亿元)强化中大尺寸领域优势,绵阳Mini-LED项目(22亿元)则布局车载显示等新兴场景。
招股书显示,公司拥有四条G8.6高世代产线,包括重庆产线专注大尺寸TV面板,合肥基地主攻Oxide技术,绵阳工厂承担Mini-LED量产,而长沙基地则成为OLED研发的"创新引擎"。
长盈精密筹划发行H股并赴港上市,推进国际化战略布局
3 月 10 日,深圳市长盈精密技术股份有限公司(证券代码:300115,证券简称:长盈精密)发布提示性公告,宣布公司正筹划境外发行 H 股股票并在香港联合交易所有限公司主板上市,以此深入推进国际化战略布局,打造多元化资本运作平台,进一步提升公司国际品牌形象及全球市场综合竞争力。
据公告披露,截至 3 月 10 日,长盈精密正与相关中介机构就本次 H 股发行上市的相关工作展开商讨,本次发行上市的具体细节尚未确定。同时公告明确,本次 H 股发行上市事项不会导致公司控股股东和实际控制人发生变化。
闻泰科技重大资产出售事项迎新进展:印度业务资产包因协议履行争议进入仲裁程序
3 月 11 日,闻泰科技股份有限公司(证券代码:600745,证券简称:闻泰科技)发布临 2026-021 号公告,披露公司重大资产出售的最新进展情况。公告显示,本次交易中除印度业务资产包因协议履行争议进入仲裁程序外,其余标的资产均已完成权属变更登记,且无仲裁诉讼相关事宜。
在印度业务资产包交易层面,闻泰科技依据股东大会授权,由印度闻泰与立讯联滔签署了《印度资产协议》,明确了该部分资产包交易的具体内容,但双方后续就协议履行产生争议,立讯联滔已将该争议事项提交至新加坡国际仲裁中心(SIAC)。截至本公告披露日,该仲裁尚未开庭,仍处于组庭程序中。
面对上述仲裁事宜,闻泰科技已正式启动法律应对程序,正积极准备相关法律文件、确认仲裁程序,并对各项可行的法律途径进行评估。公司表示,本次争议背景复杂,涉及跨境交易中常见的多法域法律适用与行政程序的交叉影响,最终裁决结果及责任归属尚存在不确定性,目前暂无法准确预估该事项对公司财务的具体影响,后续将持续应对争议,在法律框架内寻求保障公司利益的解决方案。
天键股份研发中心升级建设项目结项,节余募资专户管理待后续规划使用
近日,天键电声股份有限公司(证券代码:301383,证券简称:天键股份)发布公告称,公司首次公开发行股票的募投项目 “天键电声研发中心升级建设项目” 已整体达到预定可使用状态,公司决定对该项目予以结项,项目节余募集资金将继续存放于募集资金专户管理。
公告显示,“天键电声研发中心升级建设项目” 原计划达到预定可使用状态的日期历经调整,最终延至 2026 年 2 月 28 日,项目实施主体和实施地点也根据公司发展进行了相应变更及增加。截至 2026 年 2 月 28 日,该项目募集资金拟投入总额 6271.52 万元,累计已投入 2971.44 万元,现金管理收益及利息净额 373.41 万元,预计节余金额 3673.49 万元,该节余金额包含待支付的 207.73 万元款项,公司将继续通过募集资金专户支付,且该金额未包含尚未收到的银行利息收入及未到期的现金管理收益,实际节余金额以资金转出当日专户余额为准。
神州数码子公司认购50 美元基金份额,布局科技领域协同发展
近日,神州数码集团股份有限公司(证券代码:000034,证券简称:神州数码)发布公告称,为契合公司战略规划,进一步拓展业务领域,其全资子公司神州数码(香港)有限公司与专业投资机构达成合作,以自有资金认购 50 万美元基金份额,相关《认购协议》已正式签署。
据公告披露,本次神码香港以有限合伙人身份参与投资,出资方式为货币形式。该基金最终规模将依实际募集情况确定,普通合伙人后续可根据市场及业务发展需求,自主接纳新增有限合伙人、调整基金整体规模,此外有限合伙人还需按约定额外出资,用于支付基金管理费、运营费用等相关支出。
腾景科技出资3500 设郑州全资子公司,加码光电子元器件产能布局
3 月 10 日,腾景科技股份有限公司(证券代码:688195,证券简称:腾景科技)发布公告称,公司已于 2026 年 3 月 9 日召开第三届董事会第三次会议,审议通过设立郑州全资子公司相关议案,拟出资 3500 万元在郑州布局光电子元器件制造基地项目,进一步完善公司产能布局,提升光通信无源光学元器件订单交付能力。
据悉,本次拟设立的全资子公司暂定名为腾景光通讯技术(郑州)有限公司,注册地址拟定于河南省郑州航空港经济综合实验区航田数字健康产业园,法定代表人为韦群,注册资本 3500 万元,由腾景科技 100% 持股,出资方式为货币资金,资金来源为公司自有或自筹资金。该子公司拟经营范围涵盖光学玻璃及新型光学材料制造与销售、光电子元器件制造、光纤组件制造与销售、光通讯器件及零部件研发生产与销售、货物及技术进出口等,具体信息以市场监督管理部门最终核准为准。
富瀚微全资子公司2000万元参投魔芯科技,布局具身智能与机器视觉领域
近日,上海富瀚微电子股份有限公司(证券代码:300613,证券简称:富瀚微)发布公告,披露公司全资子公司江阴芯诚电子科技有限公司(下称 “江阴芯诚”)拟对外投资魔芯(杭州)科技有限公司(下称 “魔芯科技”)。
本次投资中,江阴芯诚拟以 2000 万元认购魔芯科技新增注册资本 3.63 万元,增资完成后将持有魔芯科技 2.38% 的股权;公司关联方江阴瀚联智芯股权投资合伙企业(有限合伙)(下称 “瀚联智芯”)同步以 1000 万元认购魔芯科技新增注册资本 1.82 万元,增资后持有其 1.19% 的股权。
根据交易安排,江阴芯诚、瀚联智芯及张宁将作为本轮投资人签署《增资协议》《股东协议》,其中江阴芯诚 2000 万元增资款中,3.63 万元计入注册资本,1996.37 万元计入资本公积;瀚联智芯 1000 万元增资款中,1.82 万元计入注册资本,998.18 万元计入资本公积。
富瀚微表示,公司将与魔芯科技同步签署战略合作协议,在具身智能与机器视觉等方向开展合作。本次对外投资是公司拓展多元化产业布局的重要举措。
蓝特光学马来西亚孙公司完成注册登记,海外布局再落一子
3 月 10 日,浙江蓝特光学股份有限公司(证券代码:688127,证券简称:蓝特光学)发布公告称,公司旗下马来西亚孙公司已完成注册登记,取得马来西亚 SURUHANJAYA SYARIKAT MALAYSIA (SSM) 签发的注册登记证明文件,这也意味着公司的海外投资布局迈出实质性步伐。
据悉,蓝特光学早在 2026 年 1 月 5 日召开的第五届董事会第二十四次会议中,便审议通过了对外投资设立海外子公司及孙公司的相关议案,同意使用不超过 6000 万美元(折合人民币约 42000 万元)的自有(自筹)资金,同步在新加坡设立子公司、在马来西亚设立孙公司。此次完成注册的马来西亚孙公司,正是该海外投资计划的重要组成部分。
经营范围上,蓝特光学(马来西亚)有限公司将聚焦光学相关领域,涵盖光学仪器与设备的制造、工程技术的研究与开发、摄影与光学产品的销售三大核心业务,与蓝特光学的主营业务高度契合,是公司拓展海外业务版图的重要布局。
光智科技控股子公司携手青岛汇铸3元设合资公司,布局红外光学探测及整机制造
3 月 10 日,光智科技股份有限公司(证券代码:300489,证券简称:光智科技)发布公告称,公司第五届董事会第三十四次会议审议通过相关议案,同意控股子公司安徽中飞科技有限公司(下称 “安徽中飞”)与青岛汇铸创新创业投资基金合伙企业(有限合伙)(下称 “青岛汇铸”)共同出资 3 亿元,在青岛市市北区设立合资公司,合作打造红外光学探测及整机制造项目。
据公告披露,新设合资公司注册资本为 3 亿元人民币,安徽中飞与青岛汇铸均以货币方式出资 1.5 亿元,各占合资公司 50% 的注册资本。合资公司拟定为有限责任公司,经营期限无固定期限,经营范围涵盖电子元器件、光电子器件的制造与销售,工业自动控制系统装置研发生产,智能仪器仪表销售,以及货物进出口、技术进出口等相关业务,具体以工商登记核准为准。双方约定,待合资公司取得 12 亿元银行贷款审批文件后,双方同比例完成出资,且安徽中飞出资到位后,青岛汇铸或其指定出资主体需在 10 个工作日内完成出资。该合资公司投资总额预计为 15 亿元,出资款及后续贷款资金将专项用于红外光学探测芯片及整机制造项目产线建设与生产运营。
交易完成后,安徽中飞与青岛汇铸对合资公司形成共同控制,该合资公司不纳入光智科技合并报表范围,公司将采用权益法核算相关长期股权投资。本次投资资金来源为公司自有或自筹资金,不会对公司本年度财务状况和经营成果产生重大不利影响。
天山电子拟发行不超6.97亿元可转债,加码主业与信息化建设
近日,广西天山电子股份有限公司(证券简称:天山电子,证券代码:301379)披露向不特定对象发行可转换公司债券募集说明书,计划募集资金总额不超过 69,702.30 万元,用于加码主业、信息化建设及补充流动资金,以把握行业发展机遇,提升核心竞争力。

本次募集资金净额将全部投入三大项目,光电触显一体化模组建设项目(二期):总投资额 54,581.30 万元,拟全额使用募集资金投入,项目将引进先进生产设备和技术,优化生产流程,提升中大尺寸彩色液晶显示模组及复杂模组的生产能力与柔性制造水平,满足下游客户定制化需求。
天山电子信息化建设项目:总投资额 5,121.00 万元,将整合升级现有核心业务系统,构建统一数据管理平台与标准化信息流转体系,提升生产监控、智能决策及供应链协同能力。
天山电子是国家级高新技术企业,专注于触显一体领域定制化液晶显示屏及显示模组、触控模组、复杂模组的研发、设计、生产和销售,产品广泛应用于工业控制及自动化、智能家居、车载电子、医疗健康等领域,客户涵盖霍尼韦尔、海康威视、LG、大金等知名企业,产品出口至美洲、欧洲、非洲等多个国家和地区。
迈为股份控股子公司拟投15亿元建半导体装备研发制造项目
近日,苏州迈为科技股份有限公司(证券代码:300751,证券简称:迈为股份)发布公告称,公司控股子公司宸微设备科技(苏州)有限公司拟与吴江经济技术开发区管理委员会签署《投资协议书》,计划投资建设半导体装备研发制造项目,项目总投资预计 150,000 万元,资金来源为公司自有资金及自筹资金。

据公告披露,该半导体装备研发制造项目实施主体为宸微设备科技(苏州)有限公司,建设地点位于吴江经济技术开发区,地块东至空地、西至光明路、南至空地、北至大兢路,计划用地约 83 亩,项目核心聚焦半导体生产领域智能化高端装备的研发、制造与销售。项目将建设现代化研发中心和生产基地,配备先进生产设备和检测仪器,旨在提升公司半导体装备的技术水平和生产能力。
迈为股份在公告中表示,本次投资有着明确的战略考量。吴江经济技术开发区是国家级经济技术开发区,也是国家工信部认定的 “新型工业化产业示范基地”,以新一代电子信息技术、高端智能装备制造等为主导产业,产业环境优越且有政策支持。而宸微设备专注于半导体晶圆制造前段制程设备研发制造,其自主研发的半导体高选择比刻蚀设备和原子层沉积设备已实现关键技术突破,进入多家头部晶圆和存储客户并量产。
本次项目的建设,一方面能够助力宸微设备进一步深耕半导体智能化高端装备领域,提升技术水平与生产能力,增强核心竞争力;另一方面也将完善迈为股份在半导体装备领域的产业布局,提升公司综合实力和市场地位,为宸微设备开拓新的业务增长空间。
强一股份拟 10 亿投建半导体探针卡制造基地
3 月 10 日,强一半导体 (苏州) 股份有限公司(证券代码:688809,证券简称:强一股份)发布公告称,公司与合肥经济技术开发区管理委员会就投资建设强一半导体探针卡制造基地项目达成合作意向并拟签订《投资协议书》,项目总投资约 10 亿元,同时终止 2022 年签订的原探针卡项目投资协议及补充协议,原协议未履行内容不再履行,双方互不承担相关责任。

据公告披露,本次拟投建的强一半导体探针卡制造基地项目选址于合肥经济技术开发区综合保税区云谷路以北综保大道以西,预计用地面积约 48 亩,项目规划从事集成电路晶圆测试核心硬件探针卡的研发、设计、生产与销售,属于公司主营业务范围。项目计划 2026 年 5 月开工建设,2027 年 5 月建成投产,总投资约 10 亿元人民币,其中固定资产投资约 2.3 亿元,具体投资额及用地面积均以实际情况为准。
兆易创新出资4亿元认购集成电路产业基金份额,深化产业链布局
近日,兆易创新科技集团股份有限公司(证券代码:603986,证券简称:兆易创新)发布公告称,公司拟以自有资金出资 40000 万元,认购上海石溪兆易智芯创业投资合伙企业(有限合伙,拟定名,以实际注册登记为准)约 25.87% 的基金份额,进一步布局集成电路前沿技术领域。
从出资方构成来看,除兆易创新外,上海国投先导集成电路私募投资基金合伙企业(有限合伙)、东莞信托有限公司分别认缴 30000 万元,横琴粤澳深度合作区产业投资基金(有限合伙)认缴 20000 万元,另有吕大龙、银河源汇投资有限公司等多名机构及个人参与出资,北京石溪清流私募基金管理有限公司自身认缴 1600 万元,占比 1.03%。
兆易创新表示,本次投资以自有资金开展,不会影响公司主营业务正常运营,也不会对公司财务及经营状况产生重大影响。通过与专业投资机构合作,公司将借助其行业经验和资源优势,拓宽在集成电路前沿技术领域的产业布局,把握行业投资机遇,深化产业链布局,促进主营业务发展,提升公司综合竞争实力,符合公司整体经营发展战略。
富乐德出资4000万元参设产业基金,布局集成电路等硬科技领域
近日,安徽富乐德科技发展股份有限公司(证券代码:301297,证券简称:富乐德)发布公告称,公司与上海金桥投资合伙企业(有限合伙)等合作方共同签署合伙协议,拟出资设立上海浦东智能智造二期私募投资基金合伙企业(有限合伙,暂定名),进一步完善公司产业生态布局,挖掘产业链上下游优质发展机会。

据公告披露,该基金首次认缴出资金额为 3.25 亿元,富乐德作为有限合伙人,以自有资金认缴出资 4000 万元,占基金总出资比例的 12.3077%。本次对外投资不构成关联交易,亦不构成重大资产重组,无需经公司董事会或股东会批准。
联芸科技拟斥资不超3.66亿元竞购杭州滨江房产及车位,满足研发办公发展需求
3 月 10 日,联芸科技(杭州)股份有限公司(证券代码:688449,证券简称:联芸科技)发布公告,称基于战略规划和业务发展需要,公司拟参与竞买杭州市滨江区一处房产及配套车位使用权,本次交易拟使用自有资金和募集资金合计不超 3.66 亿元,其中募集资金使用金额不超 3.4913 亿元。
公告显示,本次标的资产为杭州高新技术产业开发区资产经营有限公司持有的杭州市滨江区西兴街道月明路 567 号 1 幢房产及 307 个配建车位使用权,其中地面车位 12 个、负一层车位 141 个、负二层车位 154 个。该房产土地使用权面积 3739.7 平方米,房屋建筑面积 29539.71 平方米,土地使用期限自 2018 年 5 月 27 日至 2068 年 5 月 26 日,且已取得不动产权证书,产权清晰,无抵押、质押等限制转让情况,也未涉及诉讼、仲裁或司法查封冻结等情形。
联芸科技表示,若本次竞买成功,将有效解决公司目前办公、研发场地不足的问题,满足公司业务快速发展需求,有助于增强公司核心竞争力。
结语:从IPO闯关募资筑牢发展根基,到海外布局落子拓展全球版图;从资产优化整合提升运营效能,到前沿领域拓荒培育新增长极,16家科技企业的系列资本运作,既是企业自身战略升级的精准落地,更是我国科技产业高质量发展的生动缩影。这些多元举措不仅将助力企业实现产能升级、技术突破与市场拓展,更将进一步完善显示与半导体等核心产业链生态,为产业转型升级注入强劲资本动能。随着各项资本动作逐步落地见效,企业将在技术研发、产能布局、国际化发展等领域实现新跨越按天十倍配资,而在国家政策扶持与产业周期红利的双重驱动下,我国科技产业也将在创新与整合中持续前行,书写更具活力、更具竞争力的发展新篇章。
鑫东财配资提示:文章来自网络,不代表本站观点。